欢迎访问内蒙古自治区根河市人民检察院 本网站已支持IPv6网络
当前位置:首页>>预结算公开
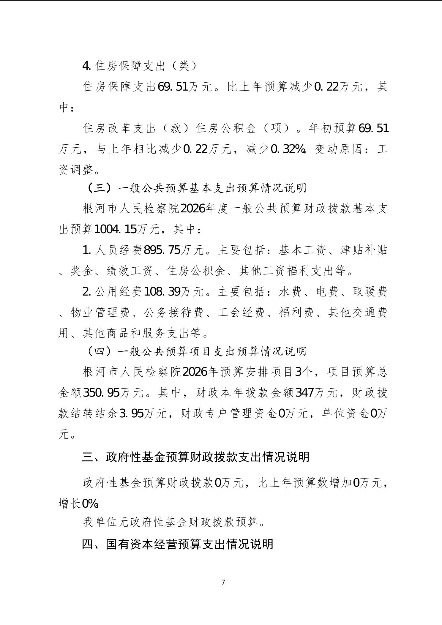
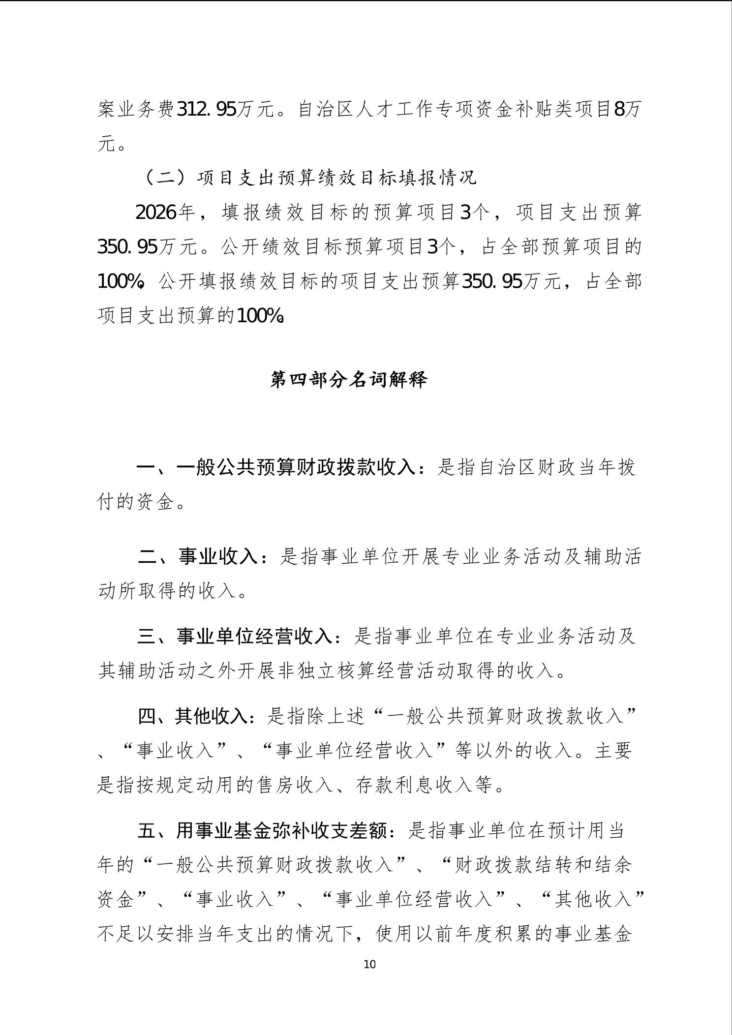
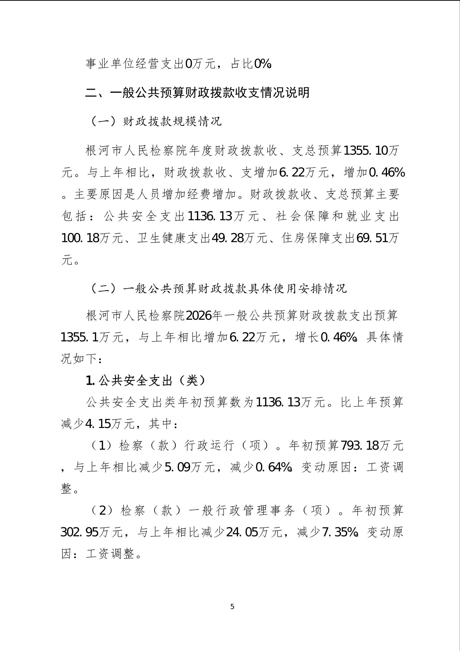
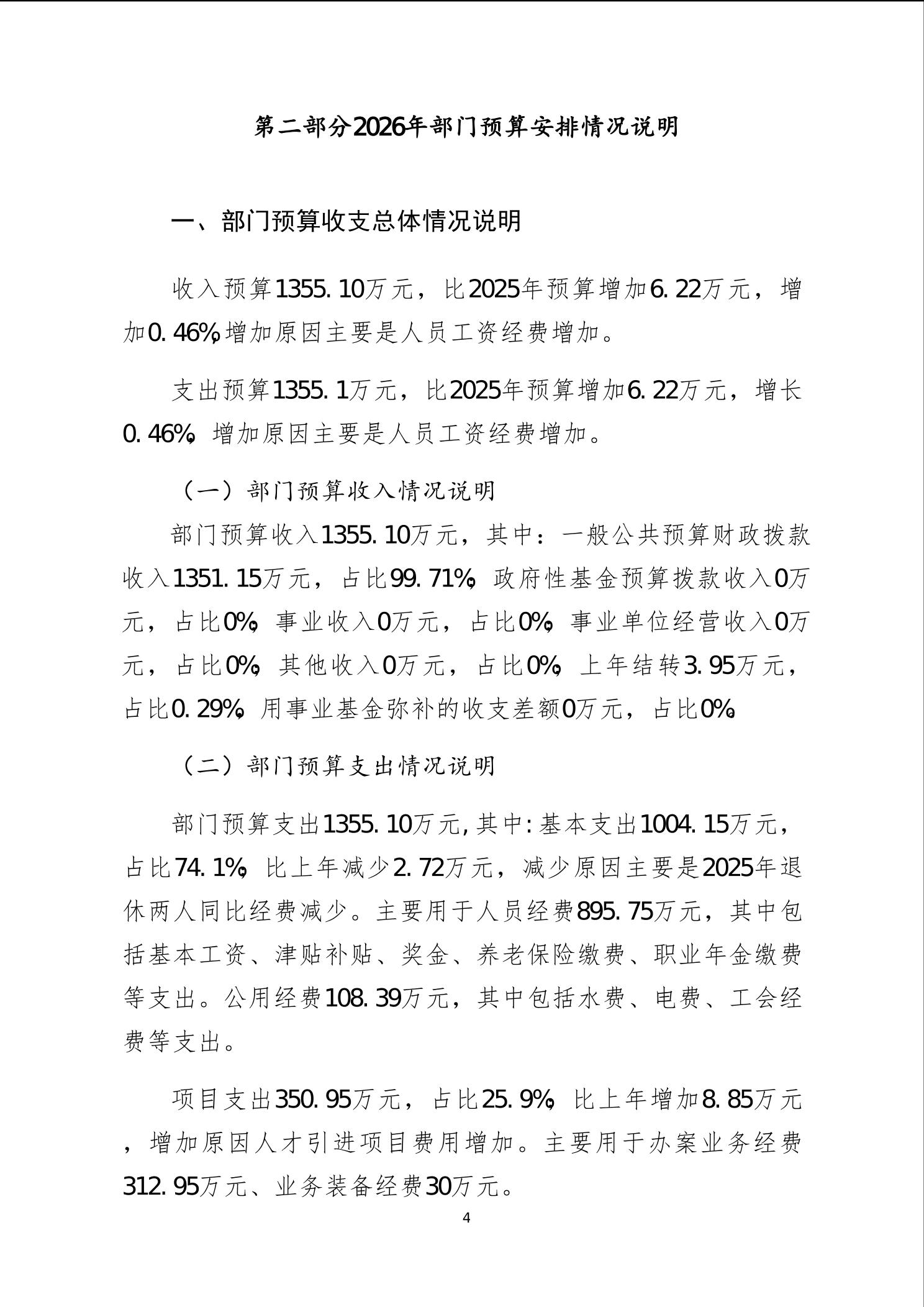
根河市人民检察院2026年部门预算公开
时间:2026-02-26  作者:  新闻来源:  【字号: | |


 
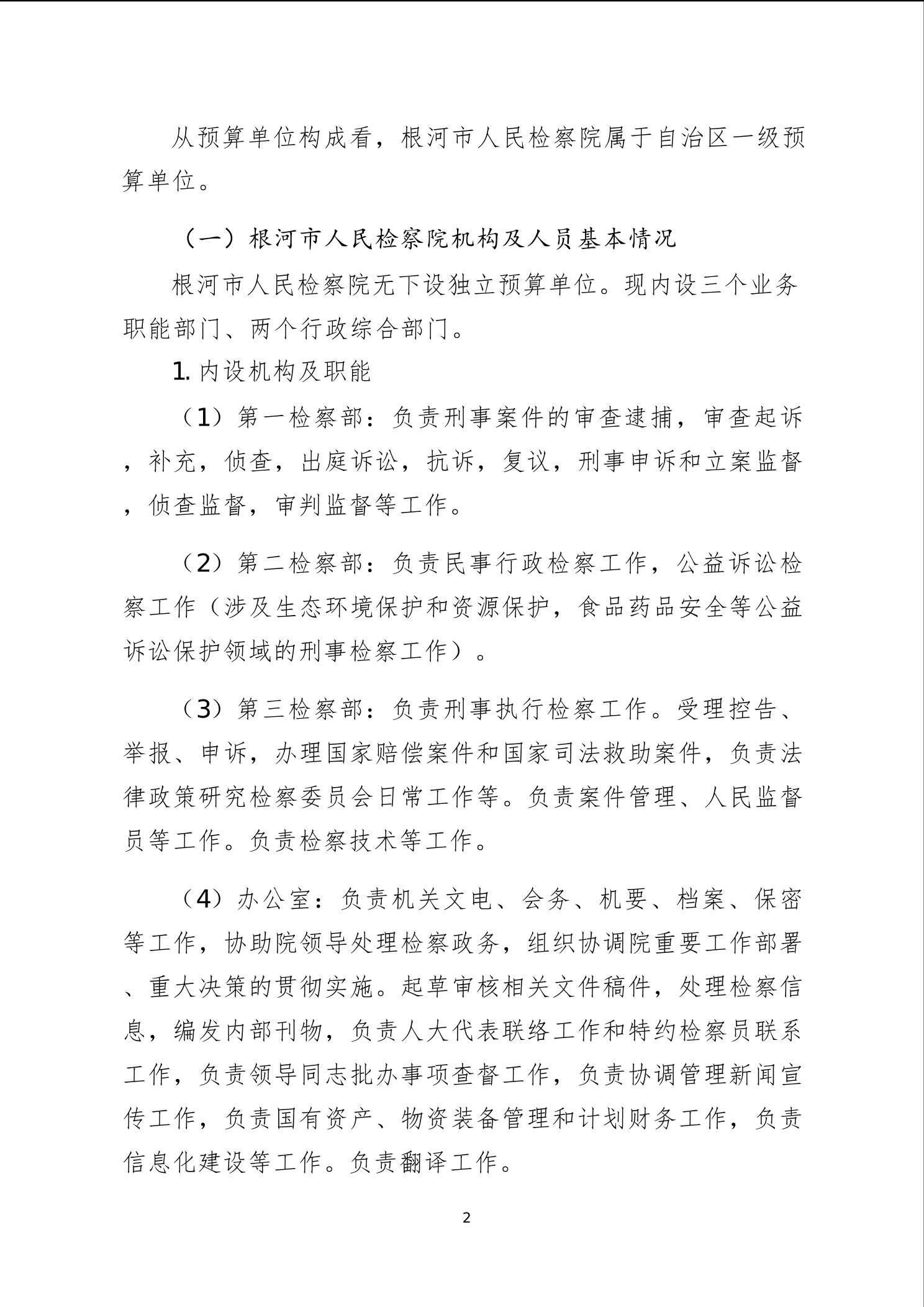
根河市人民检察院简介
领导介绍
机构职能
法律文书公开
在线服务   更多
检察长信箱
12309检察服务中心
法律法规
代表委员联络平台
律师预约平台
互动平台   更多
新浪微博
根河检察微博
根河检察微博
根河检察微信
根河检察微信
友情链接  

版权所有:内蒙古自治区根河市人民检察院
技术支持:正义网 工信部备案号:京ICP备10217144号-1
本网网页设计、图标、内容未经协议授权禁止转载、摘编或建立镜像,禁止作为任何商业用途的使用。